GOVERNANCE
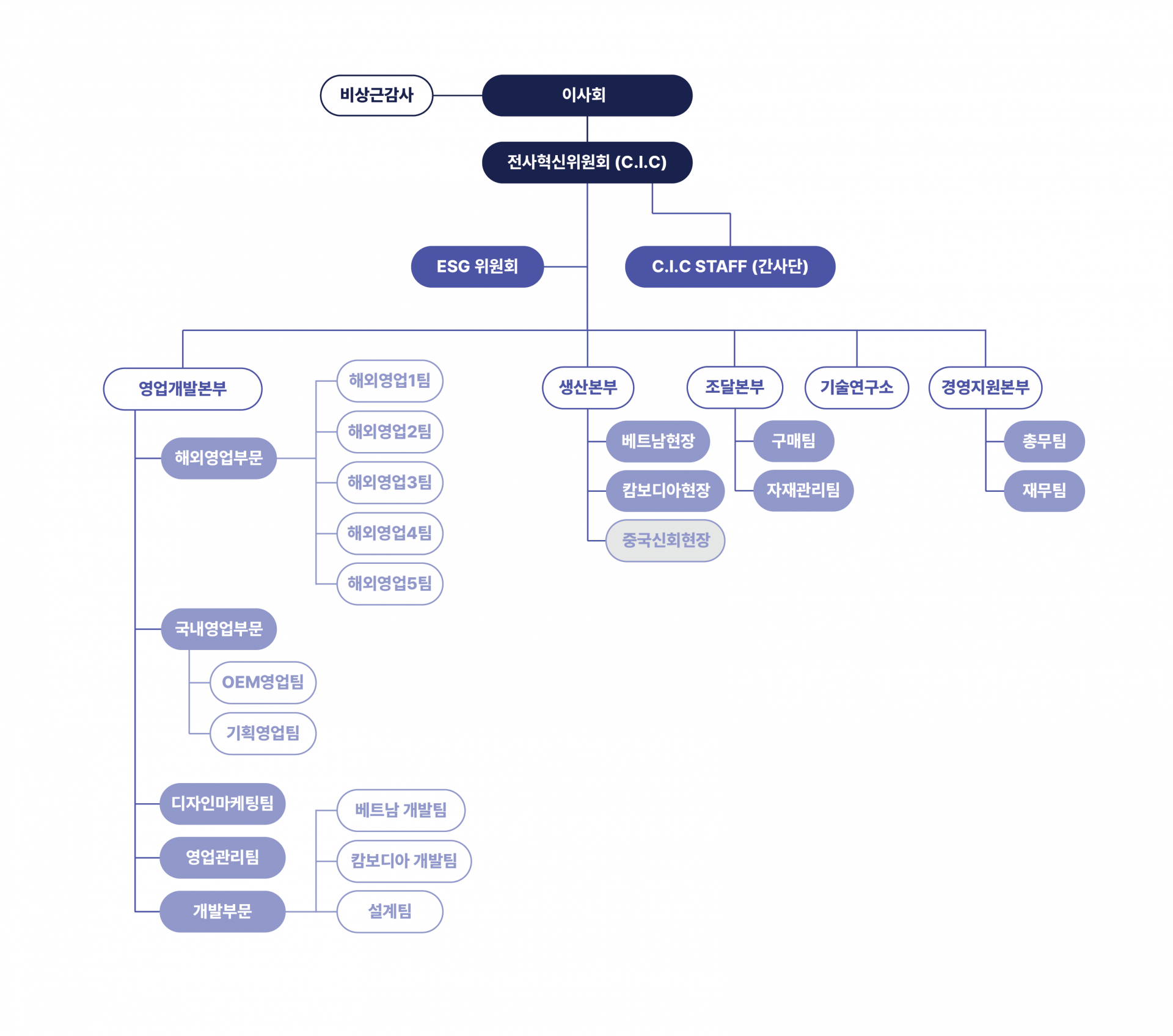
시즈글로벌 조직도 |

(2025.05.02 업데이트)
시즈글로벌 이사회
정구희 대표이사 |
김경구 전무 |
황철호 상무 |
시즈글로벌 이사회
정구희 대표이사 | 김경구 전무 | 황철호 상무 |
지속가능경영 방침
시즈글로벌은 주요 이해관계자를 임직원, 협력사, 고객, 주주, 지역사회로 정의하고 이들과 중요한 이슈를 공유하고 이들의 의견을 수렴해 경영활동에 반영함으로써 지속가능한 기업가치를 창출하기위해 노력하고 있습니다.
지속가능경영 방침
시즈글로벌은 주요 이해관계자를 임직원, 협력사, 고객, 주주, 지역사회로 정의하고 이들과 중요한 이슈를 공유하고 이들의 의견을 수렴해 경영활동에 반영함으로써 지속가능한 기업가치를 창출하기위해 노력하고 있습니다.
시즈글로벌 윤리강령
윤리규범 A. 윤리경영 원칙
B. 고객에 대한 윤리
C. 주주에 대한 윤리
D. 사회와 국가에 대한 윤리
E. 윤리규범 적용
|
시즈글로벌 윤리강령
윤리규범
|
Copyright ⓒ 2024 SEESGLOBAL All Rights Reserved